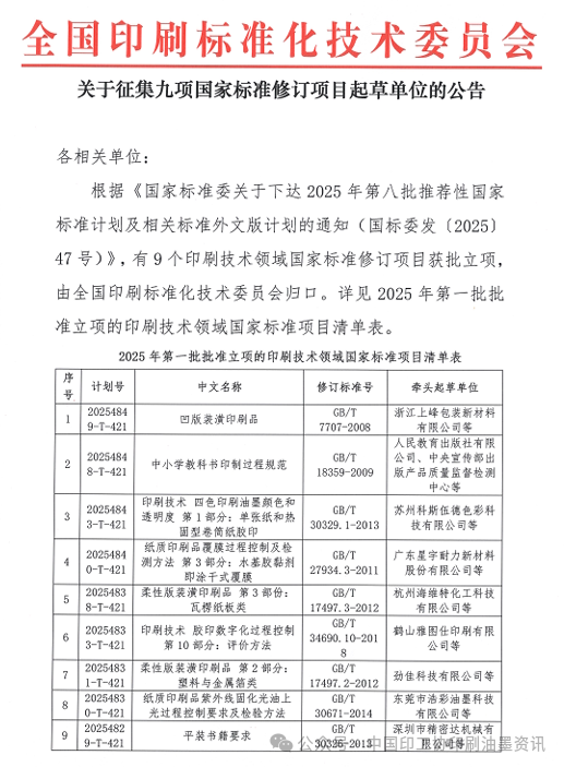
2025年9月15日,全國印刷標準化技術委員會發布公告,根據《國家標準委關于下達2025年第八批推薦性國家標準計劃及相關標準外文版計劃的通知(國標委發〔2025〕47號)》,有9個印刷技術領域國家標準修訂項目獲批立項。在9個國家標準修訂項目中,中國印工協印刷油墨分會有三家會員單位牽頭起草修訂工作,分別是蘇州科斯伍德色彩科技有限公司、杭州海維特化工科技有限公司和東莞市浩彩油墨科技有限公司,需要修訂的三項國家標準均是十年前制定,經復審后有的標準可能因技術內容落后、指標缺失或實施年限過長等原因,需要及時更新或補充完善。國家標準修訂有助于提升產品質量,滿足市場需求,進而提升行業競爭力。

起草單位征集本著公開、公平、自愿的原則,凡是熱心印刷標準化工作,具備一定的技術實力,愿意在技術、數據、試驗測試、資金、專家智力等方面給予支持的有關企業或科研機構、院校,均可報名參與標準起草制定工作。如有參與意向,可咨詢中國印工協印刷油墨分會或全國印刷標準化技術委員會,并于2025年12月31日前填寫印刷標準項目意向參與回執表,返回至印標委秘書處。